深圳市虎麟科技有
限公司
Shenzhen Hulin Technology Co. Ltd
咨询热线:
18658169221
首页
关于我们
智能方案
本地语音方案
电容式感应方案
自主APP设计
智能语音方案
新闻动态
需求洽谈
联系我们
本地语音方案
Local
Voice Recognition
本地语音方案
发布时间: 2018-10-29 14:42
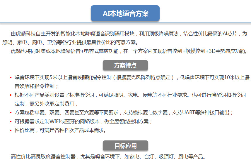
由虎麟科技自主开发的低成本MCU与高性能AI降噪两种模块方案,满足客户不同应用场景需求,例如家电、厨电、照明等各类产品。
商品信息